Спецификация метода PriceExact
Пример вызова
Протокол: HTTP POST
Адресная строка: api/PriceExact/Index?legs={legs}&fare={fare}&adults={adults}&children={children}&infants={infants}&languageCode={languageCode}&id_System={id_System}&idProfile={idProfile}&securityKey={securityKey}&mock={mock}
            Метод апи: Index
            Данный метод осуществляет проверку стоимости рейса в поставщике. Если авиакомпания предлагает семейства тарифов, 
            то базовые данные об альтернативах также возвращаются
Информация о запросе
Ниже приведены параметры запроса и их краткое описание
Параметры запроса
| Название | Описание | ТИП | 
|---|---|---|
| legs | список легов (маршрутов из начальной точки в конечную). Передается отдельным блоком легов, выбранных из поиска | POST | 
| fare | класс обслуживания (эконом, бизнес и т.д.) | POST | 
| adults | количество взрослых пассажиров | POST | 
| children | количество детей до 12 лет | POST | 
| infants | количество младенцев, не может превышать количество взрослых | POST | 
| languageCode | идентификатор языка | POST | 
| id_System | идентификатор поставщика (GDS) в системе Кортеос | POST | 
| idProfile | уникальный идентификатор профиля | POST | 
| securityKey | ключ для доступа к сервису, предоставляется по запросу на support@corteos.ru | POST | 
| mock | использовать ли в ответе тестовые данные (true/false) | POST | 
Описание работы сервиса
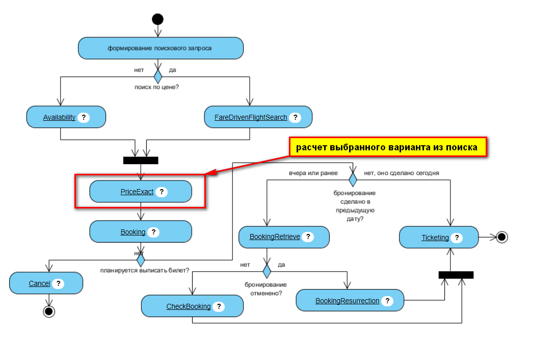
Сервис PriceExact (Расчет выбранного вариант) - расчет выбранного варианта из поиска FareDrivenFlightSearch (поиск по стоимости) или Availability (поиск по расписанию).
Данный метод осуществляет точный расчет стоимости варианта перелета, ранее выбранного при поиске по цене или по расписанию.
Если авиакомпания предлагает семейства тарифов (Families), то метод также возвращает базовые данные об альтернативных вариантах стоимости по всем семействам тарифов.
Позиция в диаграмме бизнес-процесса
 
Ответ на запрос PriceExact
Общая информация о структуре ответа
Ответ метода PriceExact содержит в себе 3 узла:
- Errors - ошибки, произошедшие в процессе выполнения запроса;
- ReferenceContainer - справочники аэропортов, городов, авиакомпаний и branded fares, присутствующих в ответе;
- ItinerariesToSelect - контейнер маршрутов(броней), пришедших из поиска, тип Itinerary;
ItinerariesToSelect
Контейнер маршрутов(броней), пришедших из поиска - набор сущностей типа Itinerary.
Itinerary — контейнер, содержащий данные об отдельной брони (составной части маршрута перелета, которая будет или уже была забронирована одной бронью). Контейнер на каждом шаге дополняется новыми атрибутами.
Например, на этапе поиска по цене Itinerary состоит из Leg и Mask, то есть данные по перелетам маршрута и расчет стоимости перелета по маршруту. На этапе создания бронирования туда попадает Passenger, то есть данные по пассажирам брони, номер брони (Locator) и блок SSR.
На этапе выписки билета в контейнер добавляется номер билета с привязкой к пассажиру.
Поля класса:
| Тип | XML-тип | Название | Комментарий | Наличие в ответах | Пример | 
|---|---|---|---|---|---|
| uint | Attribute | Key | уникальный идентификатор модели | всегда | 3460159847 | 
| string | Attribute | Locator | номер брони в системе бронирования, при помощи которого агент может самостоятельно открыть бронь, в том числе и в оффлайн терминале, присваивается только после завершения процедуры бронирования, строка (6 символов, латинские буквы и цифры). Номер брони - ключевая информация о бронировании, по нему авиакомпания и агент могут найти заказ в собственных системах бронирования, также при помощи данного номера осуществляются процедуры выгрузки и отмены бронирования. | появляется на шаге бронирования | TL39MX | 
| double | Attribute | EquivTotal | суммарная стоимость перелета по этому маршруту для всех пассажиров с учетом всех сборов и такс в валюте страны PCC агента | всегда | 3400.43 | 
| int | Attribute | id_System | система бронирования - идентификатор GDS, из которой получен данный участок | всегда | 3 | 
| string | Attribute | FamilyCode | код семейства тарифов | BS | |
| int | Attribute | id_Profile | финансовый профиль - идентификатор финансового профиля, который использован для расчета цены по данному варианту | 226 | |
| string | Attribute | CorporateDiscountDetails | код корпоративного контракта | ||
| string | Attribute | ValidatingCarrier | валидирующий перевозчик | U6 | |
| datetime | Attribute | Timelimit | таймлимит | 08.10.2017 23:00:00 | |
| Fare | Element | Fare | код класса обслуживания (тариф) | 2 | |
| OBSOLETE | Element | ItineraryUpsell | устаревшая структура апселла, заменена на ItineraryUpsellV2 | FareDrivenFlightSearch | - | 
| ItineraryUpsellV2 | Element | ItineraryUpsellV2 | upsell - различные модификации предложенного тарифа - Виды улучшений типа тарифа - может быть несколько | FareDrivenFlightSearch | - | 
| Leg | Element | Legs/Leg | коллекция участков перелета в данном маршруте(брони) | всегда, если бронь не отменена; 1 и более элементов | - | 
| Mask | Element | Masks/Mask | маска, создается на каждую категорию пассажира. | в том случае, если расчет стоимости актуален; максимальное количество - 3 элемента | - | 
| FareRemark | Element | FareRemarks/FareRemark | правила применения тарифа | появляется на шаге проверки стоимости | - | 
| Passenger | Element | Passengers/Passenger | пассажиры — люди, на которых оформляется авиа перевозка | появляется на шаге бронирования | - | 
| SSR | Element | SSRs/SSR | специальный код для обозначения информации об индивидуальных запросах пассажиров | появляется на шаге бронирования | - | 
| Ticket | Element | Ticket | появляется на шаге оформления билета | - | |
| FreeTextRemark | Element | FreeTextRemark | - | 
Fare (Element, входящий в контейнер Itinerary)
Fare - код класса обслуживания (тариф) — в международной практике называются уровни сервиса, которые получают пассажиры воздушного судна на борту.
- Эконом-класс;
- Бизнес-класс;
- Первый класс (в настоящее время отсутствует на подавляющем большинстве рейсов).
Поля класса:
| Тип | XML-тип | Название | Комментарий | Наличие в ответах | Пример | 
|---|---|---|---|---|---|
| string | Attribute | Name | код класса обслуживания - название тарифа | всегда | Business | 
ItineraryUpsellV2 (Element, входящий в контейнер Itinerary)
ItineraryUpsell - возможность повышения уровня тарифа для включения в стоимость каких-то дополнительных услуг, например, нормы провоза бесплатого багажа
Поля класса:
| Тип | XML-тип | Название | Комментарий | Наличие в ответах | Пример | 
|---|---|---|---|---|---|
| uint | Attribute | Key | уникальный идентификатор предложения об улучшении тарифа | всегда | 810306099 | 
| string | Attribute | FareFamilyCode | код семейства тарифа | всегда | YBASIC | 
| string | Attribute | Name | название семейства, понятное пользователю | всегда | Эконом Базовый | 
| string | Attribute | NameEnglish | название семейства, понятное пользователю (на английском) | всегда | Economy Basic | 
| int | Attribute | id_Family | идентификатор семейства тарифов - идентификатор семейства тарифов в редакторе семейств (Главная/Список авиакомпаний/[а/к]/Семейства тарифов) | всегда | |
| double | Attribute | EquivTotal | общая стоимость данного апселла | всегда | 12000.00 | 
| int | Attribute | id_System | система бронирования - идентификатор GDS, из которой получен данный вариант | всегда | |
| bool | Attribute | HasBaggage | флаг наличия нормы бесплатного провоза багажа | всегда | true/false | 
| bool | Attribute | IsExchangeable | флаг наличия обмена | всегда | true/false | 
| bool | Attribute | IsRefundable | флаг наличия возврата | всегда | true/false | 
| UpsellFlight | Element | UpsellFlight | перелеты, входящие в upsell, может быть несколько | - | 
UpsellFlight (Element, входящий в контейнер ItineraryUpsellV2)
Поля класса:
| Тип | XML-тип | Название | Комментарий | Наличие в ответах | Пример | 
|---|---|---|---|---|---|
| uint | Attribute | Key | уникальный идентификатор рейса | всегда | 2881966159 | 
| string | Attribute | Airline | код авиакомпании IATA - скачать список с openflights.org маркетинговый перевозчик | всегда | S7 | 
| int | Attribute | Number | номер рейса | всегда | 3555 | 
| string | Attribute | FareName | код тарифа | всегда | SBSOW | 
| string | Attribute | Baggage | информация о нормах провоза багажа | всегда | 0N | 
Leg (Element, входящий в контейнер Itinerary)
Leg - участок перелета, содержащий один или более рейсов(связанных авиакомпанией на техническом уровне участков перелета от начального до конечного пункта, включая трансферные пункты). Так как не любую пару гор��дов связывает прямое воздушное сообщение (прямые рейсы), то не всегда один участок перелета можно преодолеть одним рейсом. Иногда требуется лететь последовательно двумя или тремя рейсами отдельными прямыми рейсами, чтобы из пункта отправления попасть в пункт назначения. Такие рейсы называют стыковочными, а те пункты (города), где осуществляются пересадки с одного рейса на другой – пунктами пересадки (стыковки), разумеется, пункт прилета первого рейса является пунктом вылета следующего. Стыковочные рейсы образуются независимыми друг от друга прямыми рейсами, в общем случае это рейсы разных авиакомпаний, каждый из них имеет свой номер, свой тип самолета и прочие характеристики. Стыковки бывают как в рамках одного аэропорта, так и с переездом в другой аэропорт того же города.
Например, из Москвы до Сиднея (Австралия) нет прямого рейса. Поэтому можно лететь, например, со стыковкой во Франкфурте:
- SU 109 SVO D FRA 2 2125 2240 E0/319 Аэрофлот Москва - Франкфурт
- QF 006 FRA 2 SYD 1 2350 0510+2E1/744 Qantas Франкфурт – Сидней.
Стыковки строятся автоматически системами ГДС по специальным алгоритмам. При этом проверяется так называемое MCT (minimum connecting time, минимальное время стыковки) – время, требующееся для осуществления пересадки с рейса на рейс. В ГДС достаточно указать дату, начальный и конечный пункт участка перелета – и она подберет стыковки. Однако перелет стыковочными рейсами используется не только в том случае, если между начальным и конечным пунктом нет прямых рейсов. Довольно часто перелет стыковочными рейсами стоит дешевле прямого рейса, а иногда он получается удобнее по времени вылета/прилета и т.п. Не нужно путать стыковочные (пересадочные) пункты с пунктами отправления/назначения сегментов перелета. В терминах нашей системы участки (сегменты) задаются пользователем, и на этапе задания маршрута он не должен(кроме тех случаев, когда пассажир указывает конкретную точку пересадки по своей инициативе) задумываться о том, какие пересадки пассажиру потребуется совершить, чтобы попасть из пункта отправления каждого участка в пункт назначения. Если пассажир хочет лететь из Москвы в Сидней, значит, у него маршрут OW, состоящий из 1 участка перелета: Москва – Сидней. То, что на участке Москва – Сидней пассажир делает стыковку во Франкфурте, не значит, что у него 2 участка (сегмента) перелета. В терминах ГДС сегментом маршрута называется каждый прямой рейс маршрута. Соответственно, для ГДС в маршруте Москва – Сидней будет 2 сегмента: Москва – Франкфурт и Франкфурт – Сидней.
Поля класса:
| Тип | XML-тип | Название | Комментарий | Наличие в ответах | Пример | 
|---|---|---|---|---|---|
| uint | Attribute | Key | уникальный идентификатор группы участков | всегда | 3460159847 | 
| int | Attribute | id_System | система бронирования - идентификатор GDS, из которой получен данный участок | всегда | 3 | 
| int | Attribute | DurationMinutes | длительность полета в минутах | 2 | 1090 | 
| Flight | Element | Flight | сегмент перелета (конкретный рейс) в данном маршруте(брони) | всегда, если бронь не отменена | - | 
Flight (Element, входящий в контейнер Itinerary)
Flight - описание сегмента перелета (конкретного рейса) в составе Leg с указанием авиа перевозчика, тарифа, дат и времени, а так же аэропорта вылета и прилета, класса обслуживания и статуса подтверждения с локатором авиакомпании.
Дает нам полную информацию о сегменте перелета, а так же статус его подтверждения.
Поля класса:
| Тип | XML-тип | Название | Комментарий | Наличие в ответах | Пример | 
|---|---|---|---|---|---|
| uint | Attribute | Key | уникальный идентификатор рейса | всегда | 3118082012 | 
| string | Attribute | Airline | код авиакомпании IATA - скачать список с openflights.org маркетинговый перевозчик | всегда | KL | 
| string | Attribute | OperatingAirline | оперирующий перевозчик | всегда | KL | 
| int | Attribute | Number | номер рейса | всегда | 904 | 
| string | Attribute | Origin | аэропорт вылета (код аэропорта IATA - скачать список с datahub.io) | всегда | SVO | 
| string | Attribute | OriginTerminal | терминал в пункте отправления | всегда, если в пункте отправления есть терминалы | E | 
| string | Attribute | Destination | аэропорт прилета (код аэропорта IATA - скачать список с datahub.io) | всегда | AMS | 
| string | Attribute | DestinationTerminal | терминал в пункте прибытия | всегда, если в пункте прибытия есть терминалы | E | 
| datetime | Attribute | DepartureDate | дата и время вылета | всегда | 12.12.2017 18:00:00 | 
| datetime | Attribute | ArrivalDate | дата и время прилета | всегда | 12.12.2017 19:35:00 | 
| string | Attribute | AirplaneCode | код самолета - Квалификатор воздушных судов | всегда | 73H | 
| string | Attribute | Status | статус рейса | всегда | HK | 
| int | Attribute | NumOfStops | количество промежуточных посадок | всегда | 0 | 
| string | Attribute | RBD | код класса бронирования(часто бывает первой буквой FareName) | всегда | G | 
| string | Attribute | FareName | код тарифа | всегда | GSRRU6 | 
| int | Attribute | SeatsStatus | информация о свободных местах по этому тарифу | всегда | 7 | 
| string | Attribute | AirlineLocator | номер брони авиакомпании для данного рейса | до бронирования пустой | AR78Z3 | 
| string | Attribute | Baggage | информация о нормах провоза багажа | всегда | 1PC | 
Mask (Element, входящий в контейнер Itinerary)
Mask - маска билета (PQ) — данные, связанные с PNR, в которых отражается вся информация о билете и пассажира, а так же расчет авиа перевозки.
Существует срок действия расчета, так как стоимость варианта не гарантирована до выписки авиа билета.
В случае, если маска по ранее забронированному перелету не актуальна, но места на рейсе еще забронированы, то маска перерасчитывается по доступной на время расчета стоимости.
Поля класса:
| Тип | XML-тип | Название | Комментарий | Наличие в ответах | Пример | 
|---|---|---|---|---|---|
| uint | Attribute | Key | ключ, формируемый из легов и паксов(либо легов и категории пассажиров) | всегда | 810306099 | 
| double | Attribute | EquivTotal | суммарная стоимость перелета по всем маршрутам из контейнера для всех пассажиров одного типа с учетом всех сборов и такс в валюте страны PCC агента | всегда | 12302 | 
| int | Attribute | PassengerType | тип пассажира | всегда | 0 | 
| string | Attribute | PassengerTypeName | категория пассажира | всегда | Adult | 
| int | Attribute | PassengersQuantity | количество пассажиров - берется или из референсов, или из переменной _PassengersQuantity | всегда | 2 | 
| double | Attribute | VAT | НДС | всегда | 3436.3636363636365 | 
| string | Element | Endorsement | endorsement | всегда | LAST TKT DTE 08OCT17 - SEE ADV PURCHASE | 
| string | Element | VATRemark | строка с ремаркой для расчета НДС, вставляется как ремарка вида | всегда | NO VAT | 
| Price | Element | BaseFare | базовый тариф - это и есть та сумма, которую получает авиакомпания за то, что предоставила услугу перевозки. | всегда | - | 
| Price | Element | ServiceFee | сервисный сбор | всегда | - | 
| Price | Element | HiddenFee | скрытый сбор | всегда | - | 
| Price | Element | Commission | комиссия | всегда | - | 
| Ref | Element | PaxReferences | перекрестные ссылки по полю Key из Passenger, которые используются в данном расчете | всегда, появляется на шаге бронирования | - | 
| Ref | Element | LegReferences | перекрестные ссылки по полю Key из Leg, которые используются в данном расчете | всегда | - | 
| Price | Element | Taxes | таксы - топливный сбор, аэропортовый сбор и т.п. | всегда | - | 
| string | Element | FareCalculation | строка расчета тарифа | в методах, использующих выгрузку брони | MOW LH MUC38.20KEULGTF5 LX X/ZRH LX MOW49.20KEULGTZ5 NUC87.40END ROE0.863772 | 
Price
Price — тип данных, предназначенный для описания полей бизнес-объекта Mask : BaseFare, Taxes, Comission, ServiceFee, HiddenFee.
Эти бизнес-объекты являются составляющими стоимости авиабилета.
Поля класса:
| Тип | XML-тип | Название | Комментарий | Наличие в ответах | Пример | 
|---|---|---|---|---|---|
| uint | Attribute | Key | ключ для формирования хеша объекта | всегда | 952203723 | 
| double | Attribute | Value | цена в оригинальной валюте | всегда | 6990 | 
| string | Attribute | CurrencyCode | код оригинальной валюты | всегда | RUB | 
| double | Attribute | CurrencyRate | курс оригинальной валюты с округлением до 6 знаков | всегда | 69.90003 | 
| double | Attribute | EquivValue | значение в эквивалентной валюте | 6990.00 | |
| double | Attribute | VAT | Величина НДС для данного компонента(элемент цены или такса) - обычно бывает равна 0, или 10% или 18% от значения EquivValue | 699.90 | |
| string | Attribute | EquivCode | код эквивалентной валюты | всегда | RUB | 
FareRemark (Element, входящий в контейнер Itinerary)
FareRemark — условия применения тарифов (УПТ) – правила, которые должны быть выполнены для применения тарифа.
УПТ устанавливаются перевозчиком и действительны на дату начала перевозки.
В УПТ могут быть оговорены:
- условия бронирования билета
- условия возврата и обмена билета
- норма бесплатного провоза багажа
- категории пассажиров, которым доступен данный тариф
- сроки пребывания в пункте назначения
- возможные даты поездок
- возможность остановок на маршруте и другие нюансы.
Так как для расчета авиаперевозки по одной брони могут применяться различные тарифные компоненты на разных участках маршрута, то для таких участков УПТ будут разные, соответственно, их в контейнере FareRemark может быть несколько. Для каждого УПТ указаны начало и конец участка — origin/destination.
Поля класса:
| Тип | XML-тип | Название | Комментарий | Наличие в ответах | Пример | 
|---|---|---|---|---|---|
| uint | Attribute | Key | уникальный идентификатор ремарки | всегда | 2745288187 | 
| string | Attribute | OriginCode | код пункта отправления (код аэропорта IATA - скачать список с datahub.io) | всегда | VKO | 
| string | Attribute | DestinationCode | код пункта прибытия (код аэропорта IATA - скачать список с datahub.io) | всегда | LED | 
| string | Element | RemarkText | текст ремарки (правил применения тарифа) | всегда | PENALTIES UNLESS OTHERWISE SPECIFIED CANCELLATIONS TICKET IS NON-REFUNDABLE IN CASE OF CANCEL/NO-SHOW/ REFUND. ... | 
Passenger (Element, входящий в контейнер Itinerary)
Passenger (пассажир) — человек, на которого оформляется авиаперевозка.
Пассажиры делятся на три типа:
- взрослый (12+ лет),
- ребенок (02-12 лет, но не включая 12),
- младенец (0-2 лет, но не включая 2 лет).
Существуют некоторые особенности оформления бронирования:
- 
                пассажир с типом младенец (Infant) может быть забронирован только без места,
                т.е. совершать перелет он будет на одном месте с закрепленным за ним взрослым.
 Закрепление младенца в бронировании происходит по порядку занесения пассажиров в систему, т.е. первый младенец (Infant) автоматически привяжется к первому взрослому пассажиру (Adult), второй — ко второму, и т. д.
- пассажир с типом ребенок (Child) также не может быть забронирован без сопровождения взрослого.
- 
                в брони должен присутствовать хотя бы один взрослый пассажир 18+. 
 Пассажиры от 12 лет и не достигшие 18 лет, хотя и считаются взрослыми с точки зрения стоимости билета, не только не могут выступать сопровождающими для детей (Child) и младенцев (Infant), но и не могут сами быть забронированы отдельно от взрослого 18+ пассажира.
Пассажир должен иметь следующие атрибуты:
- Имя, фамилия и отчество (отчество используется по требованию ряда российских авиакомпаний и только на внутрироссийские перевозки).
- Дата рождения пассажира.
- Пол пассажира.
- Гражданство — указывается код страны, гражданином которой является пассажир.
- Номер документа и срок действия документа, по которому будет осуществляться перелет.
- 
                Контактные данные пассажира: электронная почта и мобильный телефон.
 Есть обязательное требование некоторых авиакомпаний о добавлении в бронь контактных данных пассажира, в том числе мобильного телефона, для оперативного уведомления пассажира о внештатных ситуациях, например, отмена или задержка рейса.
- Бонусная (мильная) карта (номер карты и код авиаперевозчика-владельца бонусной программы), добавляется в случае ее наличия у пассажира.
Поля класса:
| Тип | XML-тип | Название | Комментарий | Наличие в ответах | Пример | 
|---|---|---|---|---|---|
| uint | Attribute | Key | уникальный идентификатор пассажира | всегда | 3251827403 | 
| string | Attribute | FirstName | имя на латинице | всегда | Ivan | 
| string | Attribute | LastName | фамилмя на латинице | всегда | Viktorov | 
| string | Attribute | MiddleName | отчество на латинице | всегда | Fedorovich | 
| datetime | Attribute | Date | дата рождения | всегда | 05.10.1980 0:00:00 | 
| bool | Attribute | Gender | пол пассажира (true = мужской, false = женский) | всегда | true | 
| string | Attribute | Type | категория пассажира | всегда | Adult | 
| string | Attribute | CitizenshipCode | ALPHA2-код страны гражданства | всегда | RU | 
| string | Attribute | DocumentNumber | номер документа | всегда | 123456789 | 
| datetime | Attribute | DocumentValid | дата окончания срока действия | всегда | 16.10.2027 0:00:00 | 
| string | Attribute | электронная почта пассажира | если внесен в карточку пассажира | vikrorov@mail.ru | |
| string | Attribute | MobilePhone | телефон пассажира | если внесен в карточку пассажира | +79033121020 | 
| string | Attribute | MileCardNumber | номер мильной карты | если внесена в карточку пассажира и выбрана при создании заказа | 123123213 | 
| string | Attribute | MileCardAirline | код авиакомпании IATA - скачать список с openflights.org, чья мильная карта | если внесена мильная карта | SU | 
| string | Element | Comments / Comment | комментарии по пассажиру | если внесен | superpax | 
SSR (Element, входящий в контейнер Itinerary)
SSR — Special Service Request (SSR) — запрос специальных услуг на борту для пассажиров, например: специальное питание, провоз нестандартного багажа, животных, необходимых приспособлений для передвижения пассажиров с ограниченными возможностями, полет несовершеннолетних пассажиров без сопровождения взрослых и иные запросы, связанные с особенностями и/или удобством перелета.
Каждая спецуслуга имеет свой 4х-буквенный код, например, VGML — вегетарианское питание на борту, DOCS — информация о документах пассажира, FQTV — информация о бонусной карте и т.п.
SSR всегда требуют от перевозчика (авиакомпании) произвести определенное действие — подтвердить запрашиваемую услугу либо отказать в ней.
С помощью SSR в бронь передается следующая информация:
- Тип, номер, срок действия документа, по которому летит пассажир, а также фамилия, имя и отчество пассажира, дата рождения и гражданство.
- Номер бонусной карты, а так же код авиа перевозчика — владельца бонусной программы, в том случае, если бонусная карта была добавлена при бронировании.
- Данные по пассажирам с типами ребенок и младенец, в случае если пассажиры данного типа присутствуют при бронировании.
В случае, если у корпоративного клиента есть трехсторонний договор с авиаперевозчиком, с помощью SSR вносится tour code по данному договору.
Поля класса:
| Тип | XML-тип | Название | Комментарий | Наличие в ответах | Пример | 
|---|---|---|---|---|---|
| uint | Attribute | Key | ключ для уникализации объекта | всегда | 944638194 | 
| string | Attribute | AirlineCode | код авиакомпании IATA - скачать список с openflights.org | всегда | SU | 
| string | Attribute | Type | тип | всегда | DOCS | 
| string | Attribute | Content | контент, наприрер, данные по документу или мильной карте | всегда | P/RU/123456789/RU/05OCT80/M/16OCT27/VIKTOROV/IVAN | 
| string | Attribute | Status | статус сервиса | всегда | HK | 
| Ref | Element | FlightReferences | перекрестные ссылки по полю Key из Flight, которые используются в данном расчете | всегда | 1624016448 | 
| Ref | Element | PaxReferences | перекрестные ссылки по полю Key из Passenger, которые используются в данном расчете | всегда, появляется на шаге бронирования | 2743858651 | 
Ticket (Element, входящий в контейнер Itinerary)
Ticket - электронный билет (или E-ticket) — это электронная запись в базе данных авиакомпании, содержащая данные о пассажире, маршруте следования, примененном тарифе и подтверждающая сделку по договору авиаперевозки.
Электронному билету присваивается уникальный номер бланка из стока валидирующего перевозчика, состоящий из 13 цифр, первые 3 из которых – цифровой код валидирующего перевозчика.
В качестве подтверждения того, что электронный билет оформлен, пассажиру высылается в электронном виде или выдается в распечатанном виде на руки маршрут-квитанция (itinerary receipt), которая содержит полную информацию о маршруте, ФИО пассажира, классе обслуживания, дополнительных услугах и т.п.
Поля класса:
| Тип | XML-тип | Название | Комментарий | Наличие в ответах | Пример | 
|---|---|---|---|---|---|
| uint | Attribute | Key | ключ для уникализации объекта | всегда | 855224081 | 
| string | Attribute | TicketNumber | номер билета | всегда | 5551355473016 | 
| datetime | Attribute | TicketingDate | дата выписки билета | всегда | 14.10.2017 2:32:15 | 
| uint | Attribute | MaskKey | ссылка на маску (уникальный ключ), по которой выписывается билет | всегда | 3655520777 | 
| uint | Attribute | PassengerKey | ссылка на пассажира (уникальный ключ), на которого выписывается билет | всегда | 3917394012 | 
| string | Element | Endorsement | endorsement | если того требует авиаперевозчик | PSPT1111122222*INCL VAT 926.36RUB | 
FreeTextRemark (Element, входящий в контейнер Itinerary)
FreeTextRemark - текстовая ремарка ремарка в свободной форме, добавляемая в бронь авиабилетов.
Ремарка вносится только в том случае, если выполнены соответствующие настройки в финансовом профиле клиента, а именно: текст ремарки и момент ее внесения (при создании брони или при выписке авиабилетов).
Данной ремаркой в бронь можно добавить любую информацию, которая необходима агенту: размер сервисного сбора, код семейства тарифов, информацию по 3D-соглашению, комментарий к пассажиру.
Данные ремарки в брони не видны авиаперевозчику.
Поля класса:
ReferenceContainer - справочники авиакомпаний, городов, аэропортов и семейств тарифов.
Структура ответа
- 
        Airlines(ReferenceAirline) - список авиакомпаний, каждая из которых присутствует хотя бы в одном из рейсов в ответе;
        - Rus - название авиакомпании на русском языке (некоторые названия не переводятся и совпадают с английским)
- En - название авиакомпании на английском языке
- Code - код авиакомпании IATA - скачать список с openflights.org
 
- 
        Airports(ReferenceAirport)  - список аэропортов, каждый из которых является пунктом вылета или прилета хотя бы в одном из рейсов в ответе;
        - Rus - название аэропорта на русском языке (некоторые названия не переводятся и совпадают с английским)
- En - название аэропорта на английском языке
- Code - код аэропорта IATA - скачать список с datahub.io
- id_City - идентификатор города, в котором расположен аэропорт, см. ReferenceCity
 
- 
        Cities(ReferenceCity) - список городв, в которых находятся аэропорты из пункта выше.
        - Rus - название города на русском (некоторые названия не переводятся и совпадают с английским)
- En - название города на английском
- Code - код города IATA - скачать список с openflights.org
- Country - код страны ISO 3166-2 - скачать список с openflights.org
- id_City - идентификатор города CountryName - сведения о стране, в которой находится город
- Rus - название страны на русском
- En - название страны на английском
 
- 
        Families(FareFamily) - список семейств тарифов, которые представленны в ответе;
        - Name - название семейства
- NameLatin - название семейства на английском
- AirlineCode - код авиакомпании IATA - скачать список с openflights.org
- FareType - код класса обслуживания семейства
- Description - описание семейства, раскрывающее условия его применения
- DescriptionLatin - описание семейства на английском, раскрывающее условия его применения
- 
                Services(FareFamilyServiceDetails) - перечень услуг, которые могут быть доступны или недоступны при выполнении перелета по тарифу из семейства;
                - id_FareFamilyService - идентификатор услуги
- Description - описание услуги
- DescriptionLatin - описание услуги на английском
- Price - стоимость услуги
- IsIncluded - доступна услуга или нет
- Name - название услуги
- NameLatin - название услуги на английском
 
- 
                Relations(FareFamilyGDSRelation) - перечень кодов, которыми семейство обозначается у разных поставщиков (GDS - см. система бронирования);
                - id_System - идентификатор GDS, для которого указан код
- Code - код семейства
 
 
Пример ответа
<?xml version="1.0" encoding="utf-8" ?>
<ReferenceContainer>
  <Airlines>
    <ReferenceAirline Rus="Lufthansa" En="Lufthansa" Code="LH"/>
    <ReferenceAirline Rus="Swiss" En="Swiss" Code="LX"/>
    <ReferenceAirline Rus="Helvetic Airways" En="Helvetic Airways" Code="2L"/>
    <ReferenceAirline Rus="Polish Airlines" En="LOT" Code="LO"/>
    <ReferenceAirline Rus="Austrian" En="Austrian Airlines" Code="OS"/>
    <ReferenceAirline Rus="Finnair" En="Finnair" Code="AY"/>
    <ReferenceAirline Rus="Аэрофлот" En="Aeroflot" Code="SU"/>
    <ReferenceAirline Rus="Air France" En="Air France" Code="AF"/>
    <ReferenceAirline Rus="S7 Airlines" En="S7 Airlines" Code="S7"/>
    <ReferenceAirline Rus="Klm Royal Dutch Airlines" En="KLM" Code="KL"/>
    <ReferenceAirline Rus="Turkish Airlines " En="Turkish Airlines" Code="TK"/>
    <ReferenceAirline Rus="ЮТэйр" En="Utair" Code="UT"/>
    <ReferenceAirline Rus="Air Baltic" En="AirBaltic" Code="BT"/>
    <ReferenceAirline Rus="Alitalia" En="Alitalia" Code="AZ"/>
  </Airlines>
  <Airports>
    <ReferenceAirport Rus="Домодедово" En="Domodedovo" Code="DME" id_City="660"/>
    <ReferenceAirport Rus="Мюнхен" En="Munich" Code="MUC" id_City="929"/>
    <ReferenceAirport Rus="Цюрих" En="Zurich" Code="ZRH" id_City="1009"/>
    <ReferenceAirport Rus="Франкфурт-на-Майне" En="Frankfurt" Code="FRA" id_City="898"/>
    <ReferenceAirport Rus="Шереметьево" En="Sheremetyevo" Code="SVO" id_City="660"/>
    <ReferenceAirport Rus="Варшава" En="Warsaw" Code="WAW" id_City="657"/>
    <ReferenceAirport Rus="Вена" En="Vienna" Code="VIE" id_City="656"/>
    <ReferenceAirport Rus="Хельсинки" En="Helsinki" Code="HEL" id_City="923"/>
    <ReferenceAirport Rus="Шарль Де Голь" En="Charles De Gaulle" Code="CDG" id_City="967"/>
    <ReferenceAirport Rus="Амстердам" En="Amsterdam" Code="AMS" id_City="833"/>
    <ReferenceAirport Rus="Внуково" En="Vnukovo" Code="VKO" id_City="660"/>
    <ReferenceAirport Rus="Стамбул" En="Istanbul" Code="IST" id_City="655"/>
    <ReferenceAirport Rus="Рига" En="Riga" Code="RIX" id_City="767"/>
    <ReferenceAirport Rus="Фьюмичино" En="Fiumicino" Code="FCO" id_City="957"/>
  </Airports>
  <Cities>
    <ReferenceCity Rus="Москва" En="Moscow" Code="MOW" Country="RU" id_City="660">
      <CountryName Rus="Россия" En="Russia"/>
    </ReferenceCity>
    <ReferenceCity Rus="Мюнхен" En="Munich" Code="MUC" Country="DE" id_City="929">
      <CountryName Rus="Германия" En="Germany"/>
    </ReferenceCity>
    <ReferenceCity Rus="Цюрих" En="Zurich" Code="ZRH" Country="CH" id_City="1009">
      <CountryName Rus="Швейцария" En="Switzerland"/>
    </ReferenceCity>
    <ReferenceCity Rus="Франкфурт-на-Майне" En="Frankfurt" Code="FRA" Country="DE" id_City="898">
      <CountryName Rus="Германия" En="Germany"/>
    </ReferenceCity>
    <ReferenceCity Rus="Варшава" En="Warsaw" Code="WAW" Country="PL" id_City="657">
      <CountryName Rus="Польша" En="Poland"/>
    </ReferenceCity>
    <ReferenceCity Rus="Вена" En="Vienna" Code="VIE" Country="AT" id_City="656">
      <CountryName Rus="Австрия" En="Austria"/>
    </ReferenceCity>
    <ReferenceCity Rus="Хельсинки" En="Helsinki" Code="HEL" Country="FI" id_City="923">
      <CountryName Rus="Финляндия" En="Finland"/>
    </ReferenceCity>
    <ReferenceCity Rus="Париж" En="Paris" Code="PAR" Country="FR" id_City="967">
      <CountryName Rus="Франция" En="France"/>
    </ReferenceCity>
    <ReferenceCity Rus="Амстердам" En="Amsterdam" Code="AMS" Country="NL" id_City="833">
      <CountryName Rus="Нидерланды" En="Netherlands"/>
    </ReferenceCity>
    <ReferenceCity Rus="Стамбул" En="Istanbul" Code="IST" Country="TR" id_City="655">
      <CountryName Rus="Турция" En="Turkey"/>
    </ReferenceCity>
    <ReferenceCity Rus="Рига" En="Riga" Code="RIX" Country="LV" id_City="767">
      <CountryName Rus="Латвия" En="Latvia"/>
    </ReferenceCity>
    <ReferenceCity Rus="Рим" En="Rome" Code="ROM" Country="IT" id_City="957">
      <CountryName Rus="Италия" En="Italy"/>
    </ReferenceCity>
  </Cities>
  <Families>
    <FareFamily id_FareFamily="174" Name="BUSINESS SAVER" NameLatin="BUSINESS SAVER" AirlineCode="LH" FareType="C">
      <Description>
        Тариф BUSINESS SAVER/LH
        Meal(BUSINESS CLASS FOOD AND BEV) : доступно
      </Description>
      <DescriptionLatin>
        Fare family BUSINESS SAVER/LH
        Meal(BUSINESS CLASS FOOD AND BEV) : included
      </DescriptionLatin>
      <Services>
        <ServiceToFareFamilyRelation id_Relation="15597" id_FareFamilyService="9" id_FareFamily="174" Description="BUSINESS CLASS FOOD AND BEV" DescriptionLatin="BUSINESS CLASS FOOD AND BEV" Price="" IsIncluded="true"/>
      </Services>
      <Relations>
        <FareFamilyGDSRelation id_Relation="125" id_FareFamily="174" id_System="3" Code="SAVER"/>
      </Relations>
    </FareFamily>
    <FareFamily id_FareFamily="175" Name="BUSINESS SAVER" NameLatin="BUSINESS SAVER" AirlineCode="LX" FareType="C">
      <Description>
        Тариф BUSINESS SAVER/LX
        Meal(BUSINESS CLASS FOOD AND BEV) : доступно
      </Description>
      <DescriptionLatin>
        Fare family BUSINESS SAVER/LX
        Meal(BUSINESS CLASS FOOD AND BEV) : included
      </DescriptionLatin>
      <Services>
        <ServiceToFareFamilyRelation id_Relation="15598" id_FareFamilyService="9" id_FareFamily="175" Description="BUSINESS CLASS FOOD AND BEV" DescriptionLatin="BUSINESS CLASS FOOD AND BEV" Price="" IsIncluded="true"/>
      </Services>
      <Relations>
        <FareFamilyGDSRelation id_Relation="126" id_FareFamily="175" id_System="3" Code="SAVER"/>
      </Relations>
    </FareFamily>
    <FareFamily id_FareFamily="177" Name="BUSINESSEMIFLX" NameLatin="BUSINESSEMIFLX" AirlineCode="LO" FareType="C">
      <Description>
        Тариф BUSINESSEMIFLX/LO
        Meal(COMPLIMENTARY FOOD AND BEV) : доступно
        Miles(MILEAGE ACCRUAL) : доступно
        Exchange(CHANGEABLE TICKET) : доступно за дополнительную плату
        Refund(REFUND BEFORE DEPARTURE) : доступно за дополнительную плату
        Refund(REFUND AFTER DEPARTURE) : не доступно
      </Description>
      <DescriptionLatin>
        Fare family BUSINESSEMIFLX/LO
        Meal(COMPLIMENTARY FOOD AND BEV) : included
        Miles(MILEAGE ACCRUAL) : included
        Exchange(CHANGEABLE TICKET) : included with extra charge
        Refund(REFUND BEFORE DEPARTURE) : included with extra charge
        Refund(REFUND AFTER DEPARTURE) : not offered
      </DescriptionLatin>
      <Services>
        <ServiceToFareFamilyRelation id_Relation="15600" id_FareFamilyService="9" id_FareFamily="177" Description="COMPLIMENTARY FOOD AND BEV" DescriptionLatin="COMPLIMENTARY FOOD AND BEV" Price="" IsIncluded="true"/>
        <ServiceToFareFamilyRelation id_Relation="15601" id_FareFamilyService="8" id_FareFamily="177" Description="MILEAGE ACCRUAL" DescriptionLatin="MILEAGE ACCRUAL" Price="" IsIncluded="true"/>
        <ServiceToFareFamilyRelation id_Relation="15602" id_FareFamilyService="7" id_FareFamily="177" Description="CHANGEABLE TICKET" DescriptionLatin="CHANGEABLE TICKET" Price="Extra charge" IsIncluded="true"/>
        <ServiceToFareFamilyRelation id_Relation="15603" id_FareFamilyService="6" id_FareFamily="177" Description="REFUND BEFORE DEPARTURE" DescriptionLatin="REFUND BEFORE DEPARTURE" Price="Extra charge" IsIncluded="true"/>
        <ServiceToFareFamilyRelation id_Relation="15604" id_FareFamilyService="6" id_FareFamily="177" Description="REFUND AFTER DEPARTURE" DescriptionLatin="REFUND AFTER DEPARTURE" Price="" IsIncluded="false"/>
      </Services>
      <Relations>
        <FareFamilyGDSRelation id_Relation="128" id_FareFamily="177" id_System="3" Code="BUSEMI"/>
      </Relations>
    </FareFamily>
    <FareFamily id_FareFamily="176" Name="BUSINESS SAVER" NameLatin="BUSINESS SAVER" AirlineCode="OS" FareType="C">
      <Description>
        Тариф BUSINESS SAVER/OS
        Meal(BUSINESS CLASS FOOD AND BEV) : доступно
      </Description>
      <DescriptionLatin>
        Fare family BUSINESS SAVER/OS
        Meal(BUSINESS CLASS FOOD AND BEV) : included
      </DescriptionLatin>
      <Services>
        <ServiceToFareFamilyRelation id_Relation="15599" id_FareFamilyService="9" id_FareFamily="176" Description="BUSINESS CLASS FOOD AND BEV" DescriptionLatin="BUSINESS CLASS FOOD AND BEV" Price="" IsIncluded="true"/>
      </Services>
      <Relations>
        <FareFamilyGDSRelation id_Relation="127" id_FareFamily="176" id_System="3" Code="SAVER"/>
      </Relations>
    </FareFamily>
    <FareFamily id_FareFamily="179" Name="BUSINESS" NameLatin="BUSINESS" AirlineCode="AY" FareType="C">
      <Description>
        Тариф BUSINESS/AY
        Exchange(CHANGE BEFORE DEPARTURE) : доступно
        Exchange(CHANGE AFTER DEPARTURE) : доступно
        Refund(REFUND BEFORE DEPARTURE) : доступно
      </Description>
      <DescriptionLatin>
        Fare family BUSINESS/AY
        Exchange(CHANGE BEFORE DEPARTURE) : included
        Exchange(CHANGE AFTER DEPARTURE) : included
        Refund(REFUND BEFORE DEPARTURE) : included
      </DescriptionLatin>
      <Services>
        <ServiceToFareFamilyRelation id_Relation="15606" id_FareFamilyService="7" id_FareFamily="179" Description="CHANGE BEFORE DEPARTURE" DescriptionLatin="CHANGE BEFORE DEPARTURE" Price="" IsIncluded="true"/>
        <ServiceToFareFamilyRelation id_Relation="15607" id_FareFamilyService="7" id_FareFamily="179" Description="CHANGE AFTER DEPARTURE" DescriptionLatin="CHANGE AFTER DEPARTURE" Price="" IsIncluded="true"/>
        <ServiceToFareFamilyRelation id_Relation="15608" id_FareFamilyService="6" id_FareFamily="179" Description="REFUND BEFORE DEPARTURE" DescriptionLatin="REFUND BEFORE DEPARTURE" Price="" IsIncluded="true"/>
      </Services>
      <Relations>
        <FareFamilyGDSRelation id_Relation="130" id_FareFamily="179" id_System="3" Code="BIZ"/>
      </Relations>
    </FareFamily>
    <FareFamily id_FareFamily="180" Name="BUSINESS CLASSIC" NameLatin="BUSINESS CLASSIC" AirlineCode="SU" FareType="C">
      <Description>
        Тариф BUSINESS CLASSIC/SU
        Exchange(CHANGEABLE TICKET) : доступно за дополнительную плату
      </Description>
      <DescriptionLatin>
        Fare family BUSINESS CLASSIC/SU
        Exchange(CHANGEABLE TICKET) : included with extra charge
      </DescriptionLatin>
      <Services>
        <ServiceToFareFamilyRelation id_Relation="15605" id_FareFamilyService="7" id_FareFamily="180" Description="CHANGEABLE TICKET" DescriptionLatin="CHANGEABLE TICKET" Price="Extra charge" IsIncluded="true"/>
      </Services>
      <Relations>
        <FareFamilyGDSRelation id_Relation="131" id_FareFamily="180" id_System="3" Code="BC"/>
      </Relations>
    </FareFamily>
    <FareFamily id_FareFamily="184" Name="BUSINESS CLASS" NameLatin="BUSINESS CLASS" AirlineCode="AF" FareType="C">
      <Description>
        Тариф BUSINESS CLASS/AF
        Meal(BEVERAGE) : доступно
        Meal(MEAL) : доступно
        Exchange(CHANGEABLE TICKET) : доступно
        Miles(BUSINESS CLASS MILES ACCRUAL) : доступно
      </Description>
      <DescriptionLatin>
        Fare family BUSINESS CLASS/AF
        Meal(BEVERAGE) : included
        Meal(MEAL) : included
        Exchange(CHANGEABLE TICKET) : included
        Miles(BUSINESS CLASS MILES ACCRUAL) : included
      </DescriptionLatin>
      <Services>
        <ServiceToFareFamilyRelation id_Relation="15609" id_FareFamilyService="9" id_FareFamily="184" Description="BEVERAGE" DescriptionLatin="BEVERAGE" Price="" IsIncluded="true"/>
        <ServiceToFareFamilyRelation id_Relation="15610" id_FareFamilyService="9" id_FareFamily="184" Description="MEAL" DescriptionLatin="MEAL" Price="" IsIncluded="true"/>
        <ServiceToFareFamilyRelation id_Relation="15611" id_FareFamilyService="7" id_FareFamily="184" Description="CHANGEABLE TICKET" DescriptionLatin="CHANGEABLE TICKET" Price="" IsIncluded="true"/>
        <ServiceToFareFamilyRelation id_Relation="15612" id_FareFamilyService="8" id_FareFamily="184" Description="BUSINESS CLASS MILES ACCRUAL" DescriptionLatin="BUSINESS CLASS MILES ACCRUAL" Price="" IsIncluded="true"/>
      </Services>
      <Relations>
        <FareFamilyGDSRelation id_Relation="135" id_FareFamily="184" id_System="3" Code="BUSINESS"/>
      </Relations>
    </FareFamily>
    <FareFamily id_FareFamily="178" Name="BASIC BUSINESS" NameLatin="BASIC BUSINESS" AirlineCode="S7" FareType="C">
      <Description>
        Тариф BASIC BUSINESS/S7
        Meal(SPECIAL MEAL) : доступно
        Miles(MILEAGE ACCRUAL) : доступно
        Exchange(CHANGE BEFORE DEPARTURE) : доступно за дополнительную плату
        Exchange(CHANGE AFTER DEPARTURE) : доступно за дополнительную плату
      </Description>
      <DescriptionLatin>
        Fare family BASIC BUSINESS/S7
        Meal(SPECIAL MEAL) : included
        Miles(MILEAGE ACCRUAL) : included
        Exchange(CHANGE BEFORE DEPARTURE) : included with extra charge
        Exchange(CHANGE AFTER DEPARTURE) : included with extra charge
      </DescriptionLatin>
      <Services>
        <ServiceToFareFamilyRelation id_Relation="15613" id_FareFamilyService="9" id_FareFamily="178" Description="SPECIAL MEAL" DescriptionLatin="SPECIAL MEAL" Price="" IsIncluded="true"/>
        <ServiceToFareFamilyRelation id_Relation="15614" id_FareFamilyService="8" id_FareFamily="178" Description="MILEAGE ACCRUAL" DescriptionLatin="MILEAGE ACCRUAL" Price="" IsIncluded="true"/>
        <ServiceToFareFamilyRelation id_Relation="15615" id_FareFamilyService="7" id_FareFamily="178" Description="CHANGE BEFORE DEPARTURE" DescriptionLatin="CHANGE BEFORE DEPARTURE" Price="Extra charge" IsIncluded="true"/>
        <ServiceToFareFamilyRelation id_Relation="15616" id_FareFamilyService="7" id_FareFamily="178" Description="CHANGE AFTER DEPARTURE" DescriptionLatin="CHANGE AFTER DEPARTURE" Price="Extra charge" IsIncluded="true"/>
      </Services>
      <Relations>
        <FareFamilyGDSRelation id_Relation="129" id_FareFamily="178" id_System="3" Code="CBS"/>
      </Relations>
    </FareFamily>
    <FareFamily id_FareFamily="181" Name="BUSINESS CLASS" NameLatin="BUSINESS CLASS" AirlineCode="KL" FareType="C">
      <Description>
        Тариф BUSINESS CLASS/KL
        Meal(SNACK) : доступно
        Meal(BEVERAGE) : доступно
        Meal(MEAL) : доступно
        Exchange(CHANGEABLE TICKET) : доступно
        Miles(BUSINESS CLASS MILES ACCRUAL) : доступно
      </Description>
      <DescriptionLatin>
        Fare family BUSINESS CLASS/KL
        Meal(SNACK) : included
        Meal(BEVERAGE) : included
        Meal(MEAL) : included
        Exchange(CHANGEABLE TICKET) : included
        Miles(BUSINESS CLASS MILES ACCRUAL) : included
      </DescriptionLatin>
      <Services>
        <ServiceToFareFamilyRelation id_Relation="15617" id_FareFamilyService="9" id_FareFamily="181" Description="SNACK" DescriptionLatin="SNACK" Price="" IsIncluded="true"/>
        <ServiceToFareFamilyRelation id_Relation="15618" id_FareFamilyService="9" id_FareFamily="181" Description="BEVERAGE" DescriptionLatin="BEVERAGE" Price="" IsIncluded="true"/>
        <ServiceToFareFamilyRelation id_Relation="15619" id_FareFamilyService="9" id_FareFamily="181" Description="MEAL" DescriptionLatin="MEAL" Price="" IsIncluded="true"/>
        <ServiceToFareFamilyRelation id_Relation="15620" id_FareFamilyService="7" id_FareFamily="181" Description="CHANGEABLE TICKET" DescriptionLatin="CHANGEABLE TICKET" Price="" IsIncluded="true"/>
        <ServiceToFareFamilyRelation id_Relation="15621" id_FareFamilyService="8" id_FareFamily="181" Description="BUSINESS CLASS MILES ACCRUAL" DescriptionLatin="BUSINESS CLASS MILES ACCRUAL" Price="" IsIncluded="true"/>
      </Services>
      <Relations>
        <FareFamilyGDSRelation id_Relation="132" id_FareFamily="181" id_System="3" Code="BUSINESS"/>
      </Relations>
    </FareFamily>
    <FareFamily id_FareFamily="182" Name="BUSINESS" NameLatin="BUSINESS" AirlineCode="UT" FareType="C">
      <Description>
        Тариф BUSINESS/UT
        Meal(ALCOHOLIC DRINK) : доступно
        Meal(NON ALCOHOLIC DRINK) : доступно
        Meal(MEAL) : доступно
        Exchange(CHANGEABLE TICKET) : доступно за дополнительную плату
        Miles(200 PERCENT MILES EARNED) : доступно
      </Description>
      <DescriptionLatin>
        Fare family BUSINESS/UT
        Meal(ALCOHOLIC DRINK) : included
        Meal(NON ALCOHOLIC DRINK) : included
        Meal(MEAL) : included
        Exchange(CHANGEABLE TICKET) : included with extra charge
        Miles(200 PERCENT MILES EARNED) : included
      </DescriptionLatin>
      <Services>
        <ServiceToFareFamilyRelation id_Relation="15622" id_FareFamilyService="9" id_FareFamily="182" Description="ALCOHOLIC DRINK" DescriptionLatin="ALCOHOLIC DRINK" Price="" IsIncluded="true"/>
        <ServiceToFareFamilyRelation id_Relation="15623" id_FareFamilyService="9" id_FareFamily="182" Description="NON ALCOHOLIC DRINK" DescriptionLatin="NON ALCOHOLIC DRINK" Price="" IsIncluded="true"/>
        <ServiceToFareFamilyRelation id_Relation="15624" id_FareFamilyService="9" id_FareFamily="182" Description="MEAL" DescriptionLatin="MEAL" Price="" IsIncluded="true"/>
        <ServiceToFareFamilyRelation id_Relation="15625" id_FareFamilyService="7" id_FareFamily="182" Description="CHANGEABLE TICKET" DescriptionLatin="CHANGEABLE TICKET" Price="Extra charge" IsIncluded="true"/>
        <ServiceToFareFamilyRelation id_Relation="15626" id_FareFamilyService="8" id_FareFamily="182" Description="200 PERCENT MILES EARNED" DescriptionLatin="200 PERCENT MILES EARNED" Price="" IsIncluded="true"/>
      </Services>
      <Relations>
        <FareFamilyGDSRelation id_Relation="133" id_FareFamily="182" id_System="3" Code="BUSINESS"/>
      </Relations>
    </FareFamily>
    <FareFamily id_FareFamily="183" Name="BUSINESS" NameLatin="BUSINESS" AirlineCode="BT" FareType="C">
      <Description>
        Тариф BUSINESS/BT
        Meal(BUSINESS CLASS MEAL AND BEV) : доступно
      </Description>
      <DescriptionLatin>
        Fare family BUSINESS/BT
        Meal(BUSINESS CLASS MEAL AND BEV) : included
      </DescriptionLatin>
      <Services>
        <ServiceToFareFamilyRelation id_Relation="15627" id_FareFamilyService="9" id_FareFamily="183" Description="BUSINESS CLASS MEAL AND BEV" DescriptionLatin="BUSINESS CLASS MEAL AND BEV" Price="" IsIncluded="true"/>
      </Services>
      <Relations>
        <FareFamilyGDSRelation id_Relation="134" id_FareFamily="183" id_System="3" Code="BUSINESS"/>
      </Relations>
    </FareFamily>
    <FareFamily id_FareFamily="188" Name="BUSINESS CLASSIC" NameLatin="BUSINESS CLASSIC" AirlineCode="AZ" FareType="C">
      <Description>
        Тариф BUSINESS CLASSIC/AZ
        Miles(MILEAGE ACCRUAL) : доступно
        Exchange(CHANGE BEFORE DEPARTURE) : доступно за дополнительную плату
      </Description>
      <DescriptionLatin>
        Fare family BUSINESS CLASSIC/AZ
        Miles(MILEAGE ACCRUAL) : included
        Exchange(CHANGE BEFORE DEPARTURE) : included with extra charge
      </DescriptionLatin>
      <Services>
        <ServiceToFareFamilyRelation id_Relation="15628" id_FareFamilyService="8" id_FareFamily="188" Description="MILEAGE ACCRUAL" DescriptionLatin="MILEAGE ACCRUAL" Price="" IsIncluded="true"/>
        <ServiceToFareFamilyRelation id_Relation="15629" id_FareFamilyService="7" id_FareFamily="188" Description="CHANGE BEFORE DEPARTURE" DescriptionLatin="CHANGE BEFORE DEPARTURE" Price="Extra charge" IsIncluded="true"/>
      </Services>
      <Relations>
        <FareFamilyGDSRelation id_Relation="139" id_FareFamily="188" id_System="3" Code="BIZCLASSIC"/>
      </Relations>
    </FareFamily>
  </Families>
</ReferenceContainer>
Errors
Контейнер ошибок, каждый элемент которого выглядит следующим образом: 
    Module: MASTERPRICERPARSER Method: TRYEXECUTE Error: TRANSACTION UNABLE TO PROCESS : CB (711 / 301) 
    В данном ответе сожержится следующая информация:
    
- Module - название модуля, в котором произошла ошибка
- Method - имя процедуры, в которой возникла ошибка
- Error - описание ошибки
 
    Структура запроса при отправке запроса в теле сообщения
Коллекция Legs. Собирается из элементов Leg, пришедших из поиска- id_Profile - int, число, идентификатор финансового профиля(финансовый профиль) для применения 3D и финусловий;
- SecurityKey - ключ для работы с API;
- IsMock - bool - используется только для разработки, для моментального получения прегенеренного ответа;
- Legs - Leg;
- Fare - Fare;
- Adults - int - число, количество взрослых, 1-4;
- Children - int - число, количество детей, 0-4;
- Infants - int - число, количество младенцев, 0-4;
Пример для отправки запроса в теле сообщения
<?xml version="1.0" encoding="utf-8"?>
<PricingRequest SecurityKey="XXXXXXXXX" id_Profile="XXX" LanguageCode="" Fare="0" FareString="Economy" Adults="2" Children="1" Infants="1">
  <Leg Key="763472210" id_System="3" DurationMinutes="200">
    <Flight Key="3887373531" Airline="LH" OperatingAirline="LH" Number="2529" Origin="DME" OriginTerminal="" Destination="MUC" DestinationTerminal="2" DepartureDate="14.12.2017 17:00:00" ArrivalDate="14.12.2017 18:20:00" AirplaneCode="321" Status="HK" NumOfStops="0" RBD="S" FareName="S27LGT3A" SeatsStatus="9" AirlineLocator="" Baggage="0N" />
  </Leg>
  <Leg Key="854588549" id_System="3" DurationMinutes="190">
    <Flight Key="2790682526" Airline="LH" OperatingAirline="LH" Number="2528" Origin="MUC" OriginTerminal="2" Destination="DME" DestinationTerminal="" DepartureDate="21.12.2017 10:55:00" ArrivalDate="21.12.2017 16:05:00" AirplaneCode="321" Status="HK" NumOfStops="0" RBD="S" FareName="S27LGT3A" SeatsStatus="9" AirlineLocator="" Baggage="0N" />
  </Leg>
</PricingRequest>Пример успешного ответа
<?xml version="1.0" encoding="utf-8"?>
<PricingResponse>
  <Errors/>
  <ReferenceContainer>...</ReferenceContainer>
  <AlternativesContainer>
    <RouteParts>
      <ItinerariesToSelect>
        <Itinerary Key="3656370146" Locator="" EquivTotal="46820" id_System="3" FamilyCode="LIGHT" id_Profile="XXX" CorporateDiscountDetails="" ValidatingCarrier="LH" Timelimit="27.10.2017 23:00:00">
          <Fare Name="Economy">0</Fare>
          <Legs>
            <Leg Key="763472210" id_System="3" DurationMinutes="200">
              <Flight Key="3887373531" Airline="LH" OperatingAirline="LH" Number="2529" Origin="DME" OriginTerminal="" Destination="MUC" DestinationTerminal="2" DepartureDate="14.12.2017 17:00:00" ArrivalDate="14.12.2017 18:20:00" AirplaneCode="321" Status="HK" NumOfStops="0" RBD="S" FareName="S27LGT3A" SeatsStatus="9" AirlineLocator="" Baggage="0N">
                <MetaData>
                  <Duration>03:20:00</Duration>
                </MetaData>
              </Flight>
            </Leg>
            <Leg Key="854588549" id_System="3" DurationMinutes="190">
              <Flight Key="2790682526" Airline="LH" OperatingAirline="LH" Number="2528" Origin="MUC" OriginTerminal="2" Destination="DME" DestinationTerminal="" DepartureDate="21.12.2017 10:55:00" ArrivalDate="21.12.2017 16:05:00" AirplaneCode="321" Status="HK" NumOfStops="0" RBD="S" FareName="S27LGT3A" SeatsStatus="9" AirlineLocator="" Baggage="0N">
                <MetaData>
                  <Duration>03:10:00</Duration>
                </MetaData>
              </Flight>
            </Leg>
          </Legs>
          <Masks>
            <Mask Key="731313736" EquivTotal="16010" PassengerType="0" PassengerTypeName="Adult" PassengersQuantity="2">
              <Endorsement>
                NON-REFUNDABLE
                NO REBOOKING REQUIRED FOR LOWEST AVAILABLE FARE
                - SEE ADV PURCHASE
                FARE FAMILIES:    (ENTER FQFn FOR DETAILS, FXY FOR UPSELL)
                FARE FAMILY:FC1:1:LIGHT
                FARE FAMILY:FC2:2:LIGHT
                NO BAG INCLUDED FOR AT LEAST ONE FLIGHT
                TICKET STOCK RESTRICTION
                BG CXR: LH/LH
                PRICED WITH VALIDATING CARRIER LH - REPRICE IF DIFFERENT VC
              </Endorsement>
              <VATRemark>NO VAT</VATRemark>
              <BaseFare Key="2871105612" Value="8505" CurrencyCode="RUB" EquivValue="8505" VAT="0" EquivCode="RUB"/>
              <ServiceFee Key="2843577119" Value="200" CurrencyCode="RUB" EquivValue="200" VAT="0" EquivCode="RUB"/>
              <HiddenFee Key="2001352511" Value="0" CurrencyCode="RUB" EquivValue="0" VAT="0" EquivCode="RUB"/>
              <Commission Key="2558155814" Value="1" CurrencyCode="RUB" EquivValue="1" VAT="0" EquivCode="RUB"/>
              <LegReferences>
                <Ref Key="763472210"/>
                <Ref Key="854588549"/>
              </LegReferences>
              <Taxes EquivValue="7305">
                <Tax Key="4225676050" Value="2296" CurrencyCode="RUB" EquivValue="2296" VAT="0" EquivCode="RUB" TaxCode="YQ"/>
                <Tax Key="1677925207" Value="1080" CurrencyCode="RUB" EquivValue="1080" VAT="0" EquivCode="RUB" TaxCode="YR"/>
                <Tax Key="3338269161" Value="518" CurrencyCode="RUB" EquivValue="518" VAT="0" EquivCode="RUB" TaxCode="RI"/>
                <Tax Key="3338269161" Value="518" CurrencyCode="RUB" EquivValue="518" VAT="0" EquivCode="RUB" TaxCode="RI"/>
                <Tax Key="2545830370" Value="420" CurrencyCode="RUB" EquivValue="420" VAT="0" EquivCode="RUB" TaxCode="UH"/>
                <Tax Key="2932565736" Value="505" CurrencyCode="RUB" EquivValue="505" VAT="0" EquivCode="RUB" TaxCode="OY"/>
                <Tax Key="2224817760" Value="485" CurrencyCode="RUB" EquivValue="485" VAT="0" EquivCode="RUB" TaxCode="DE"/>
                <Tax Key="3033834777" Value="1483" CurrencyCode="RUB" EquivValue="1483" VAT="0" EquivCode="RUB" TaxCode="RA"/>
              </Taxes>
            </Mask>
            <Mask Key="3735598272" EquivTotal="13820" PassengerType="1" PassengerTypeName="Child" PassengersQuantity="1">
              <Endorsement>
                NON-REFUNDABLE
                NO REBOOKING REQUIRED FOR LOWEST AVAILABLE FARE
                - SEE ADV PURCHASE
                FARE FAMILIES:    (ENTER FQFn FOR DETAILS, FXY FOR UPSELL)
                FARE FAMILY:FC1:1:LIGHT
                FARE FAMILY:FC2:2:LIGHT
                NO BAG INCLUDED FOR AT LEAST ONE FLIGHT
                TICKET STOCK RESTRICTION
                BG CXR: LH/LH
                PRICED WITH VALIDATING CARRIER LH - REPRICE IF DIFFERENT VC
              </Endorsement>
              <VATRemark>NO VAT</VATRemark>
              <BaseFare Key="20128614" Value="6415" CurrencyCode="RUB" EquivValue="6415" VAT="0" EquivCode="RUB"/>
              <ServiceFee Key="1916341366" Value="100" CurrencyCode="RUB" EquivValue="100" VAT="0" EquivCode="RUB"/>
              <HiddenFee Key="2001352511" Value="0" CurrencyCode="RUB" EquivValue="0" VAT="0" EquivCode="RUB"/>
              <Commission Key="2558155814" Value="1" CurrencyCode="RUB" EquivValue="1" VAT="0" EquivCode="RUB"/>
              <LegReferences>
                <Ref Key="763472210"/>
                <Ref Key="854588549"/>
              </LegReferences>
              <Taxes EquivValue="7305">
                <Tax Key="4225676050" Value="2296" CurrencyCode="RUB" EquivValue="2296" VAT="0" EquivCode="RUB" TaxCode="YQ"/>
                <Tax Key="1677925207" Value="1080" CurrencyCode="RUB" EquivValue="1080" VAT="0" EquivCode="RUB" TaxCode="YR"/>
                <Tax Key="3338269161" Value="518" CurrencyCode="RUB" EquivValue="518" VAT="0" EquivCode="RUB" TaxCode="RI"/>
                <Tax Key="3338269161" Value="518" CurrencyCode="RUB" EquivValue="518" VAT="0" EquivCode="RUB" TaxCode="RI"/>
                <Tax Key="2545830370" Value="420" CurrencyCode="RUB" EquivValue="420" VAT="0" EquivCode="RUB" TaxCode="UH"/>
                <Tax Key="2932565736" Value="505" CurrencyCode="RUB" EquivValue="505" VAT="0" EquivCode="RUB" TaxCode="OY"/>
                <Tax Key="2224817760" Value="485" CurrencyCode="RUB" EquivValue="485" VAT="0" EquivCode="RUB" TaxCode="DE"/>
                <Tax Key="3033834777" Value="1483" CurrencyCode="RUB" EquivValue="1483" VAT="0" EquivCode="RUB" TaxCode="RA"/>
              </Taxes>
            </Mask>
            <Mask Key="663020162" EquivTotal="980" PassengerType="2" PassengerTypeName="Infant" PassengersQuantity="1">
              <Endorsement>
                NON-REFUNDABLE
                NO REBOOKING REQUIRED FOR LOWEST AVAILABLE FARE
                - SEE ADV PURCHASE
                FARE FAMILIES:    (ENTER FQFn FOR DETAILS, FXY FOR UPSELL)
                FARE FAMILY:FC1:1:LIGHT
                FARE FAMILY:FC2:2:LIGHT
                NO BAG INCLUDED FOR AT LEAST ONE FLIGHT
                TICKET STOCK RESTRICTION
                BG CXR: LH/LH
                PRICED WITH VALIDATING CARRIER LH - REPRICE IF DIFFERENT VC
              </Endorsement>
              <VATRemark>NO VAT</VATRemark>
              <BaseFare Key="924027096" Value="880" CurrencyCode="RUB" EquivValue="880" VAT="0" EquivCode="RUB"/>
              <ServiceFee Key="1916341366" Value="100" CurrencyCode="RUB" EquivValue="100" VAT="0" EquivCode="RUB"/>
              <HiddenFee Key="2001352511" Value="0" CurrencyCode="RUB" EquivValue="0" VAT="0" EquivCode="RUB"/>
              <Commission Key="2558155814" Value="1" CurrencyCode="RUB" EquivValue="1" VAT="0" EquivCode="RUB"/>
              <LegReferences>
                <Ref Key="763472210"/>
                <Ref Key="854588549"/>
              </LegReferences>
            </Mask>
          </Masks>
          <FareRemarks>
            <FareRemark Key="3914129757" OriginCode="DME" DestinationCode="MUC">
              <RemarkText>
                (16)
                PE.PENALTIES
                CANCELLATIONS
                ANY TIME
                TICKET IS NON-REFUNDABLE.
                WAIVED FOR DEATH OF PASSENGER OR FAMILY MEMBER.
                NOTE -
                WAIVERS MUST BE EVIDENCED BY DEATH CERTIFICATE.
                REFUND PERMITTED BEFORE DEPARTURE IN CASE OF
                REJECTION OF VISA. EMBASSY STATEMENT REQUIRED.
                ----
                REFUND RULES APPLY PER FARE COMPONENT.
                ----
                REFUND OF UNUSED TAXES PAID TO THIRD PARTIES
                PERMITTED.
                REFUND OF UNUSED YQ NOT PERMITTED.
                REFUND OF UNUSED YR NOT PERMITTED.
                THIS ALSO INCLUDES LH/LX/OS/SN DCC - DISTRIBUTION
                COST CHARGE- SHOWN AS YR ON THE TICKET.
                ----
                THE OPTIONAL PAYMENT CHARGE IS NON-REFUNDABLE.
                ----
                WHEN COMBINING NON-REFUNDABLE FARES WITH
                REFUNDABLE FARES
                1. THE AMOUNT PAID ON EACH REFUNDABLE FARE
                COMPONENT IS REFUNDED.
                2. THE AMOUNT PAID ON EACH NON-REFUNDABLE FARE
                COMPONENT WILL NOT BE REFUNDED.
                3. WHEN COMBINING FARES CHARGE THE SUM OF THE
                CANCELLATION PENALTIES OF ALL CANCELLED FARE
                COMPONENTS.
                ----
                IN CASE OF FARE/BRAND COMBINATION AND PARTIAL
                REFUND-
                IF A RETURN TICKET SHALL BE USED FOR ONE WAY
                TRAVEL THE DIFFERENCE BETWEEN THE RETURN FARE AND
                THE APPLICABLE ONE WAY FARE WILL/SHALL BE
                CALCULATED.
                THE APPLICABLE OW IS THE ONE WAY FARE WITHIN THE
                SAME FARE FAMILY AND THE SAME OR HIGHER RBD.
                ANY CREDIT WILL BE REFUNDED LESS ANY APPLICABLE
                CANCELLATION PENALTY.
                ----
                ANY ORIGINAL NON-REFUNDABLE
                AMOUNT FROM A PREVIOUS TICKET REMAINS NON
                REFUNDABLE AND WILL BE CARRIED FORWARD TO ANY
                REISSUED/EXCHANGED TICKET.
                CHANGES
                ANY TIME
                CHANGES NOT PERMITTED.
                WAIVED FOR DEATH OF PASSENGER OR FAMILY MEMBER.
                NOTE -
                REISSUE/REVALIDATION/EXCHANGE/NO-SHOW NOT
                PERMITTED.
                -------------
                WAIVERS MUST BE EVIDENCED BY DEATH CERTIFICATE.
                -------------
                RULES FOR CHANGES APPLY BY FARE
                COMPONENT/DIRECTION.
                -------------
                IN CASE OF FARE COMBINATION
                CHARGE THE HIGHEST FEE OF ALL CHANGED FARE
                COMPONENTS.
              </RemarkText>
            </FareRemark>
            <FareRemark Key="3500893244" OriginCode="MUC" DestinationCode="DME">
              <RemarkText>
                (16)
                PE.PENALTIES
                CANCELLATIONS
                ...
              </RemarkText>
            </FareRemark>
          </FareRemarks>
        </Itinerary>
        <Itinerary Key="2109032576" Locator="" EquivTotal="54515" id_System="3" FamilyCode="CLASSIC" id_Profile="XXX" CorporateDiscountDetails="" ValidatingCarrier="LH" Timelimit="27.10.2017 23:00:00">
          <Fare Name="Economy">0</Fare>
          <Legs>
            <Leg Key="763472210" id_System="3" DurationMinutes="200">
              <Flight Key="3887373531" Airline="LH" OperatingAirline="LH" Number="2529" Origin="DME" OriginTerminal="" Destination="MUC" DestinationTerminal="2" DepartureDate="14.12.2017 17:00:00" ArrivalDate="14.12.2017 18:20:00" AirplaneCode="321" Status="HK" NumOfStops="0" RBD="S" FareName="S27CLS3A" SeatsStatus="9" AirlineLocator="" Baggage="1N">
                <MetaData>
                  <Duration>03:20:00</Duration>
                </MetaData>
              </Flight>
            </Leg>
            <Leg Key="854588549" id_System="3" DurationMinutes="190">
              <Flight Key="2790682526" Airline="LH" OperatingAirline="LH" Number="2528" Origin="MUC" OriginTerminal="2" Destination="DME" DestinationTerminal="" DepartureDate="21.12.2017 10:55:00" ArrivalDate="21.12.2017 16:05:00" AirplaneCode="321" Status="HK" NumOfStops="0" RBD="S" FareName="S27CLS3A" SeatsStatus="9" AirlineLocator="" Baggage="1N">
                <MetaData>
                  <Duration>03:10:00</Duration>
                </MetaData>
              </Flight>
            </Leg>
          </Legs>
          <Masks>
            <Mask Key="731313736" EquivTotal="18710" PassengerType="0" PassengerTypeName="Adult" PassengersQuantity="2">
              <Endorsement>
                NON-REFUNDABLE
                NO REBOOKING REQUIRED FOR LOWEST AVAILABLE FARE
                - SEE ADV PURCHASE
                FARE FAMILIES:    (ENTER FQFn FOR DETAILS, FXY FOR UPSELL)
                FARE FAMILY:FC1:1:CLASSIC
                FARE FAMILY:FC2:2:CLASSIC
                TICKET STOCK RESTRICTION
                BG CXR: LH/LH
                PRICED WITH VALIDATING CARRIER LH - REPRICE IF DIFFERENT VC
              </Endorsement>
              <VATRemark>NO VAT</VATRemark>
              <BaseFare Key="3628956427" Value="11205" CurrencyCode="RUB" EquivValue="11205" VAT="0" EquivCode="RUB"/>
              <ServiceFee Key="2843577119" Value="200" CurrencyCode="RUB" EquivValue="200" VAT="0" EquivCode="RUB"/>
              <HiddenFee Key="2001352511" Value="0" CurrencyCode="RUB" EquivValue="0" VAT="0" EquivCode="RUB"/>
              <Commission Key="2558155814" Value="1" CurrencyCode="RUB" EquivValue="1" VAT="0" EquivCode="RUB"/>
              <LegReferences>
                <Ref Key="763472210"/>
                <Ref Key="854588549"/>
              </LegReferences>
              <Taxes EquivValue="7305">
                <Tax Key="4225676050" Value="2296" CurrencyCode="RUB" EquivValue="2296" VAT="0" EquivCode="RUB" TaxCode="YQ"/>
                <Tax Key="1677925207" Value="1080" CurrencyCode="RUB" EquivValue="1080" VAT="0" EquivCode="RUB" TaxCode="YR"/>
                <Tax Key="3338269161" Value="518" CurrencyCode="RUB" EquivValue="518" VAT="0" EquivCode="RUB" TaxCode="RI"/>
                <Tax Key="3338269161" Value="518" CurrencyCode="RUB" EquivValue="518" VAT="0" EquivCode="RUB" TaxCode="RI"/>
                <Tax Key="2545830370" Value="420" CurrencyCode="RUB" EquivValue="420" VAT="0" EquivCode="RUB" TaxCode="UH"/>
                <Tax Key="2932565736" Value="505" CurrencyCode="RUB" EquivValue="505" VAT="0" EquivCode="RUB" TaxCode="OY"/>
                <Tax Key="2224817760" Value="485" CurrencyCode="RUB" EquivValue="485" VAT="0" EquivCode="RUB" TaxCode="DE"/>
                <Tax Key="3033834777" Value="1483" CurrencyCode="RUB" EquivValue="1483" VAT="0" EquivCode="RUB" TaxCode="RA"/>
              </Taxes>
            </Mask>
            <Mask Key="3735598272" EquivTotal="15845" PassengerType="1" PassengerTypeName="Child" PassengersQuantity="1">
              <Endorsement>
                NON-REFUNDABLE
                NO REBOOKING REQUIRED FOR LOWEST AVAILABLE FARE
                - SEE ADV PURCHASE
                FARE FAMILIES:    (ENTER FQFn FOR DETAILS, FXY FOR UPSELL)
                FARE FAMILY:FC1:1:CLASSIC
                FARE FAMILY:FC2:2:CLASSIC
                TICKET STOCK RESTRICTION
                BG CXR: LH/LH
                PRICED WITH VALIDATING CARRIER LH - REPRICE IF DIFFERENT VC
              </Endorsement>
              <VATRemark>NO VAT</VATRemark>
              <BaseFare Key="439909588" Value="8440" CurrencyCode="RUB" EquivValue="8440" VAT="0" EquivCode="RUB"/>
              <ServiceFee Key="1916341366" Value="100" CurrencyCode="RUB" EquivValue="100" VAT="0" EquivCode="RUB"/>
              <HiddenFee Key="2001352511" Value="0" CurrencyCode="RUB" EquivValue="0" VAT="0" EquivCode="RUB"/>
              <Commission Key="2558155814" Value="1" CurrencyCode="RUB" EquivValue="1" VAT="0" EquivCode="RUB"/>
              <LegReferences>
                <Ref Key="763472210"/>
                <Ref Key="854588549"/>
              </LegReferences>
              <Taxes EquivValue="7305">
                <Tax Key="4225676050" Value="2296" CurrencyCode="RUB" EquivValue="2296" VAT="0" EquivCode="RUB" TaxCode="YQ"/>
                <Tax Key="1677925207" Value="1080" CurrencyCode="RUB" EquivValue="1080" VAT="0" EquivCode="RUB" TaxCode="YR"/>
                <Tax Key="3338269161" Value="518" CurrencyCode="RUB" EquivValue="518" VAT="0" EquivCode="RUB" TaxCode="RI"/>
                <Tax Key="3338269161" Value="518" CurrencyCode="RUB" EquivValue="518" VAT="0" EquivCode="RUB" TaxCode="RI"/>
                <Tax Key="2545830370" Value="420" CurrencyCode="RUB" EquivValue="420" VAT="0" EquivCode="RUB" TaxCode="UH"/>
                <Tax Key="2932565736" Value="505" CurrencyCode="RUB" EquivValue="505" VAT="0" EquivCode="RUB" TaxCode="OY"/>
                <Tax Key="2224817760" Value="485" CurrencyCode="RUB" EquivValue="485" VAT="0" EquivCode="RUB" TaxCode="DE"/>
                <Tax Key="3033834777" Value="1483" CurrencyCode="RUB" EquivValue="1483" VAT="0" EquivCode="RUB" TaxCode="RA"/>
              </Taxes>
            </Mask>
            <Mask Key="663020162" EquivTotal="1250" PassengerType="2" PassengerTypeName="Infant" PassengersQuantity="1">
              <Endorsement>
                NON-REFUNDABLE
                NO REBOOKING REQUIRED FOR LOWEST AVAILABLE FARE
                - SEE ADV PURCHASE
                FARE FAMILIES:    (ENTER FQFn FOR DETAILS, FXY FOR UPSELL)
                FARE FAMILY:FC1:1:CLASSIC
                FARE FAMILY:FC2:2:CLASSIC
                TICKET STOCK RESTRICTION
                BG CXR: LH/LH
                PRICED WITH VALIDATING CARRIER LH - REPRICE IF DIFFERENT VC
              </Endorsement>
              <VATRemark>NO VAT</VATRemark>
              <BaseFare Key="1448577929" Value="1150" CurrencyCode="RUB" EquivValue="1150" VAT="0" EquivCode="RUB"/>
              <ServiceFee Key="1916341366" Value="100" CurrencyCode="RUB" EquivValue="100" VAT="0" EquivCode="RUB"/>
              <HiddenFee Key="2001352511" Value="0" CurrencyCode="RUB" EquivValue="0" VAT="0" EquivCode="RUB"/>
              <Commission Key="2558155814" Value="1" CurrencyCode="RUB" EquivValue="1" VAT="0" EquivCode="RUB"/>
              <LegReferences>
                <Ref Key="763472210"/>
                <Ref Key="854588549"/>
              </LegReferences>
            </Mask>
          </Masks>
          <FareRemarks>
            <FareRemark Key="3914129757" OriginCode="DME" DestinationCode="MUC">
              <RemarkText>
                (16)
                PE.PENALTIES
                CANCELLATIONS
                ...
              </RemarkText>
            </FareRemark>
            <FareRemark Key="3500893244" OriginCode="MUC" DestinationCode="DME">
              <RemarkText>
                (16)
                PE.PENALTIES
                CANCELLATIONS
                ...
              </RemarkText>
            </FareRemark>
          </FareRemarks>
        </Itinerary>
        <Itinerary Key="296436864" Locator="" EquivTotal="69905" id_System="3" FamilyCode="FLEX" id_Profile="XXX" CorporateDiscountDetails="" ValidatingCarrier="LH" Timelimit="27.10.2017 23:00:00">
          <Fare Name="Economy">0</Fare>
          <Legs>
            <Leg Key="763472210" id_System="3" DurationMinutes="200">
              <Flight Key="3887373531" Airline="LH" OperatingAirline="LH" Number="2529" Origin="DME" OriginTerminal="" Destination="MUC" DestinationTerminal="2" DepartureDate="14.12.2017 17:00:00" ArrivalDate="14.12.2017 18:20:00" AirplaneCode="321" Status="HK" NumOfStops="0" RBD="S" FareName="S27FLX3A" SeatsStatus="9" AirlineLocator="" Baggage="1N">
                <MetaData>
                  <Duration>03:20:00</Duration>
                </MetaData>
              </Flight>
            </Leg>
            <Leg Key="854588549" id_System="3" DurationMinutes="190">
              <Flight Key="2790682526" Airline="LH" OperatingAirline="LH" Number="2528" Origin="MUC" OriginTerminal="2" Destination="DME" DestinationTerminal="" DepartureDate="21.12.2017 10:55:00" ArrivalDate="21.12.2017 16:05:00" AirplaneCode="321" Status="HK" NumOfStops="0" RBD="S" FareName="S27FLX3A" SeatsStatus="9" AirlineLocator="" Baggage="1N">
                <MetaData>
                  <Duration>03:10:00</Duration>
                </MetaData>
              </Flight>
            </Leg>
          </Legs>
          <Masks>
            <Mask Key="731313736" EquivTotal="24110" PassengerType="0" PassengerTypeName="Adult" PassengersQuantity="2">
              <Endorsement>
                PENALTY APPLIES
                NO REBOOKING REQUIRED FOR LOWEST AVAILABLE FARE
                - SEE ADV PURCHASE
                FARE FAMILIES:    (ENTER FQFn FOR DETAILS, FXY FOR UPSELL)
                FARE FAMILY:FC1:1:FLEX
                FARE FAMILY:FC2:2:FLEX
                TICKET STOCK RESTRICTION
                BG CXR: LH/LH
                PRICED WITH VALIDATING CARRIER LH - REPRICE IF DIFFERENT VC
              </Endorsement>
              <VATRemark>NO VAT</VATRemark>
              <BaseFare Key="1043347324" Value="16605" CurrencyCode="RUB" EquivValue="16605" VAT="0" EquivCode="RUB"/>
              <ServiceFee Key="2843577119" Value="200" CurrencyCode="RUB" EquivValue="200" VAT="0" EquivCode="RUB"/>
              <HiddenFee Key="2001352511" Value="0" CurrencyCode="RUB" EquivValue="0" VAT="0" EquivCode="RUB"/>
              <Commission Key="2558155814" Value="1" CurrencyCode="RUB" EquivValue="1" VAT="0" EquivCode="RUB"/>
              <LegReferences>
                <Ref Key="763472210"/>
                <Ref Key="854588549"/>
              </LegReferences>
              <Taxes EquivValue="7305">
                <Tax Key="4225676050" Value="2296" CurrencyCode="RUB" EquivValue="2296" VAT="0" EquivCode="RUB" TaxCode="YQ"/>
                <Tax Key="1677925207" Value="1080" CurrencyCode="RUB" EquivValue="1080" VAT="0" EquivCode="RUB" TaxCode="YR"/>
                <Tax Key="3338269161" Value="518" CurrencyCode="RUB" EquivValue="518" VAT="0" EquivCode="RUB" TaxCode="RI"/>
                <Tax Key="3338269161" Value="518" CurrencyCode="RUB" EquivValue="518" VAT="0" EquivCode="RUB" TaxCode="RI"/>
                <Tax Key="2545830370" Value="420" CurrencyCode="RUB" EquivValue="420" VAT="0" EquivCode="RUB" TaxCode="UH"/>
                <Tax Key="2932565736" Value="505" CurrencyCode="RUB" EquivValue="505" VAT="0" EquivCode="RUB" TaxCode="OY"/>
                <Tax Key="2224817760" Value="485" CurrencyCode="RUB" EquivValue="485" VAT="0" EquivCode="RUB" TaxCode="DE"/>
                <Tax Key="3033834777" Value="1483" CurrencyCode="RUB" EquivValue="1483" VAT="0" EquivCode="RUB" TaxCode="RA"/>
              </Taxes>
            </Mask>
            <Mask Key="3735598272" EquivTotal="19895" PassengerType="1" PassengerTypeName="Child" PassengersQuantity="1">
              <Endorsement>
                PENALTY APPLIES
                NO REBOOKING REQUIRED FOR LOWEST AVAILABLE FARE
                - SEE ADV PURCHASE
                FARE FAMILIES:    (ENTER FQFn FOR DETAILS, FXY FOR UPSELL)
                FARE FAMILY:FC1:1:FLEX
                FARE FAMILY:FC2:2:FLEX
                TICKET STOCK RESTRICTION
                BG CXR: LH/LH
                PRICED WITH VALIDATING CARRIER LH - REPRICE IF DIFFERENT VC
              </Endorsement>
              <VATRemark>NO VAT</VATRemark>
              <BaseFare Key="158106356" Value="12490" CurrencyCode="RUB" EquivValue="12490" VAT="0" EquivCode="RUB"/>
              <ServiceFee Key="1916341366" Value="100" CurrencyCode="RUB" EquivValue="100" VAT="0" EquivCode="RUB"/>
              <HiddenFee Key="2001352511" Value="0" CurrencyCode="RUB" EquivValue="0" VAT="0" EquivCode="RUB"/>
              <Commission Key="2558155814" Value="1" CurrencyCode="RUB" EquivValue="1" VAT="0" EquivCode="RUB"/>
              <LegReferences>
                <Ref Key="763472210"/>
                <Ref Key="854588549"/>
              </LegReferences>
              <Taxes EquivValue="7305">
                <Tax Key="4225676050" Value="2296" CurrencyCode="RUB" EquivValue="2296" VAT="0" EquivCode="RUB" TaxCode="YQ"/>
                <Tax Key="1677925207" Value="1080" CurrencyCode="RUB" EquivValue="1080" VAT="0" EquivCode="RUB" TaxCode="YR"/>
                <Tax Key="3338269161" Value="518" CurrencyCode="RUB" EquivValue="518" VAT="0" EquivCode="RUB" TaxCode="RI"/>
                <Tax Key="3338269161" Value="518" CurrencyCode="RUB" EquivValue="518" VAT="0" EquivCode="RUB" TaxCode="RI"/>
                <Tax Key="2545830370" Value="420" CurrencyCode="RUB" EquivValue="420" VAT="0" EquivCode="RUB" TaxCode="UH"/>
                <Tax Key="2932565736" Value="505" CurrencyCode="RUB" EquivValue="505" VAT="0" EquivCode="RUB" TaxCode="OY"/>
                <Tax Key="2224817760" Value="485" CurrencyCode="RUB" EquivValue="485" VAT="0" EquivCode="RUB" TaxCode="DE"/>
                <Tax Key="3033834777" Value="1483" CurrencyCode="RUB" EquivValue="1483" VAT="0" EquivCode="RUB" TaxCode="RA"/>
              </Taxes>
            </Mask>
            <Mask Key="663020162" EquivTotal="1790" PassengerType="2" PassengerTypeName="Infant" PassengersQuantity="1">
              <Endorsement>
                PENALTY APPLIES
                NO REBOOKING REQUIRED FOR LOWEST AVAILABLE FARE
                - SEE ADV PURCHASE
                FARE FAMILIES:    (ENTER FQFn FOR DETAILS, FXY FOR UPSELL)
                FARE FAMILY:FC1:1:FLEX
                FARE FAMILY:FC2:2:FLEX
                TICKET STOCK RESTRICTION
                BG CXR: LH/LH
                PRICED WITH VALIDATING CARRIER LH - REPRICE IF DIFFERENT VC
              </Endorsement>
              <VATRemark>NO VAT</VATRemark>
              <BaseFare Key="1204008463" Value="1690" CurrencyCode="RUB" EquivValue="1690" VAT="0" EquivCode="RUB"/>
              <ServiceFee Key="1916341366" Value="100" CurrencyCode="RUB" EquivValue="100" VAT="0" EquivCode="RUB"/>
              <HiddenFee Key="2001352511" Value="0" CurrencyCode="RUB" EquivValue="0" VAT="0" EquivCode="RUB"/>
              <Commission Key="2558155814" Value="1" CurrencyCode="RUB" EquivValue="1" VAT="0" EquivCode="RUB"/>
              <LegReferences>
                <Ref Key="763472210"/>
                <Ref Key="854588549"/>
              </LegReferences>
            </Mask>
          </Masks>
          <FareRemarks>
            <FareRemark Key="3914129757" OriginCode="DME" DestinationCode="MUC">
              <RemarkText>
                (16)
                PE.PENALTIES
                CANCELLATIONS
                ...
              </RemarkText>
            </FareRemark>
            <FareRemark Key="3500893244" OriginCode="MUC" DestinationCode="DME">
              <RemarkText>
                (16)
                PE.PENALTIES
                CANCELLATIONS
                ...
              </RemarkText>
            </FareRemark>
          </FareRemarks>
        </Itinerary>
      </ItinerariesToSelect>
    </RouteParts>
  </AlternativesContainer>
</PricingResponse>Тестовая форма для отправки запроса через HTML FORM
Заполните недостающие данные в тестовой форме и нажмите кнопку "отправить" для проверки работы запроса.